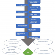
The women who felt their eating disorders were not taken seriously by doctors tell their stories
As a personal trainer, Chloe Hodgkinson was considered the epitome of good health but when she came off the contraceptive pill, her period stopped.
Months passed and, despite her doctor saying it was normal for menstruation not to return immediately, Hodgkinson, 25, could not shake the feeling that something more was going on. “I told the doctor that I think I undereat and have a weird thought process with food,” she said. However, she said that because her body mass index (BMI) was not low she was not taken seriously.




